Plusclub
Home Technology Finance Sports Entertainment Lifestyle
Plusclub
Home Technology Finance Sports Entertainment Lifestyle
MPO-12 vs MPO-16: Which Connector Is Better for 400G and 800G Parallel Optics?

MPO-12 vs MPO-16: Which Connector Is Better for 400G and 800G Parallel Optics?

As 400G and 800G Ethernet become the foundation of modern AI data centers, parallel optics has emerged as the dominant transmission architecture. While much attention is placed on optical transceivers...

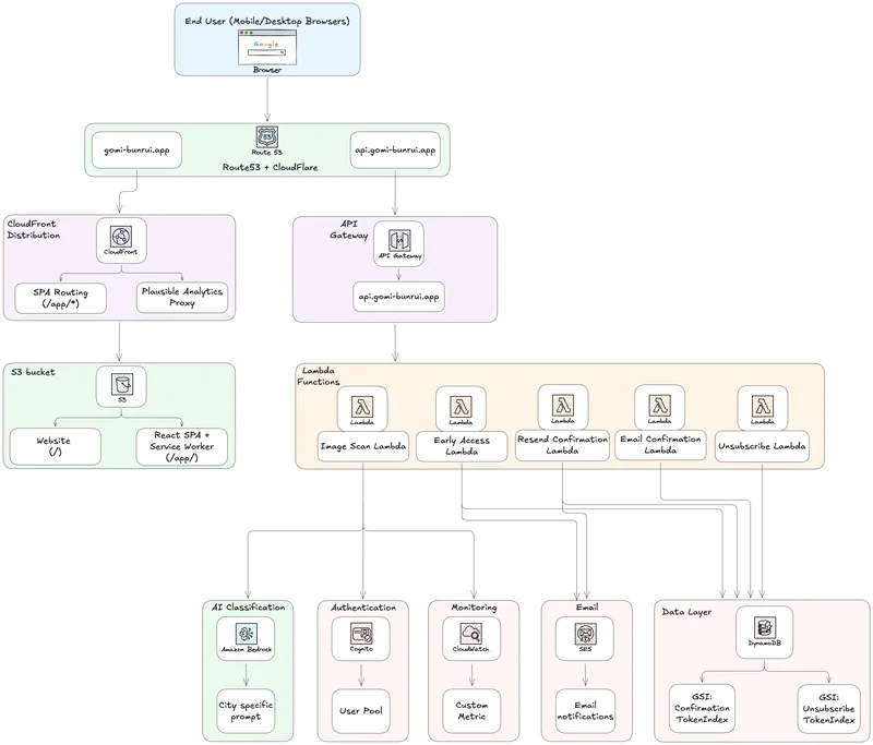
How I tried to make Japan's recycling system less confusing with Amazon Bedrock

How I tried to make Japan's recycling system less confusing with Amazon Bedrock

Japan's recycling system is one of the most thorough in the world, and one of the most difficult to navigate if you are new to it. There are 1,741 municipalities in Japan, and almost every one has dif...

#11 Known is a drop! Method overriding in JAVA -part 1

#11 Known is a drop! Method overriding in JAVA -part 1

What is Method Overriding? When a subclass provides a specific implementation for a method that is already defined in its parent class, it is called method overriding. The overridden method in the sub...

Google announces Gemini 3.1 Pro, says it's better at complex problem-solving

Google announces Gemini 3.1 Pro, says it's better at complex problem-solving

Google says 3.1 Pro is ready for "your hardest challenges."

How we rebuilt the search architecture for high availability in GitHub Enterprise Server

How we rebuilt the search architecture for high availability in GitHub Enterprise Server

Here's how we the search experience better, faster, and more resilient for GHES customers. The post How we rebuilt the search architecture for high availability in GitHub Enterprise Server appeared fi...

How to scan for vulnerabilities with GitHub Security Lab’s open source AI-powered framework

How to scan for vulnerabilities with GitHub Security Lab’s open source AI-powered framework

GitHub Security Lab Taskflow Agent is very effective at finding Auth Bypasses, IDORs, Token Leaks, and other high-impact vulnerabilities. The post How to scan for vulnerabilities with GitHub Security ...

1 week ago
476 views
Under the hood: Security architecture of GitHub Agentic Workflows

Under the hood: Security architecture of GitHub Agentic Workflows

GitHub Agentic Workflows are built with isolation, constrained outputs, and comprehensive logging. Learn how our threat model and security architecture help teams run agents safely in GitHub Actions. ...

1 week ago
596 views
The Download: 10 things that matter in AI, plus Anthropic’s plan to sue the Pentagon

The Download: 10 things that matter in AI, plus Anthropic’s plan to sue the Pentagon

This is today’s edition of The Download, our weekday newsletter that provides a daily dose of what’s going on in the world of technology. Coming soon: our 10 Things That Matter in AI Right...

1 week ago
729 views
The Download: murky AI surveillance laws, and the White House cracks down on defiant labs

The Download: murky AI surveillance laws, and the White House cracks down on defiant labs

This is today’s edition of The Download, our weekday newsletter that provides a daily dose of what’s going on in the world of technology. Is the Pentagon allowed to surveil Americans with ...

1 week ago
505 views
The Download: AI’s role in the Iran war, and an escalating legal fight

The Download: AI’s role in the Iran war, and an escalating legal fight

This is today’s edition of The Download, our weekday newsletter that provides a daily dose of what’s going on in the world of technology. How AI is turning the Iran conflict into thea...

1 week ago
342 views
Prioritizing energy intelligence for sustainable growth

Prioritizing energy intelligence for sustainable growth

Loudoun County, Virginia, once known for its pastoral scenery and proximity to Washington, DC, has earned a more modern reputation in recent years: The area has the highest concentration of data cente...

1 week ago
584 views
Google announces Gemini 3.1 Pro, says it's better at complex problem-solving

Google announces Gemini 3.1 Pro, says it's better at complex problem-solving

Google says 3.1 Pro is ready for "your hardest challenges."

3 weeks ago
307 views
How we rebuilt the search architecture for high availability in GitHub Enterprise Server

How we rebuilt the search architecture for high availability in GitHub Enterprise Server

Here's how we the search experience better, faster, and more resilient for GHES customers. The post How we rebuilt the search architecture for high availability in GitHub Enterprise Server appeared fi...

1 week ago
301 views
60 million Copilot code reviews and counting

60 million Copilot code reviews and counting

How Copilot code review helps teams keep up with AI-accelerated code changes. The post 60 million Copilot code reviews and counting appeared first on The GitHub Blog.

1 week ago
403 views
How to scan for vulnerabilities with GitHub Security Lab’s open source AI-powered framework

How to scan for vulnerabilities with GitHub Security Lab’s open source AI-powered framework

GitHub Security Lab Taskflow Agent is very effective at finding Auth Bypasses, IDORs, Token Leaks, and other high-impact vulnerabilities. The post How to scan for vulnerabilities with GitHub Security ...

1 week ago
837 views
The Download: an AI agent’s hit piece, and preventing lightning

The Download: an AI agent’s hit piece, and preventing lightning

This is today’s edition of The Download, our weekday newsletter that provides a daily dose of what’s going on in the world of technology. Online harassment is entering its AI era Scott Sha...

1 week ago
724 views
The Download: 10 things that matter in AI, plus Anthropic’s plan to sue the Pentagon

The Download: 10 things that matter in AI, plus Anthropic’s plan to sue the Pentagon

This is today’s edition of The Download, our weekday newsletter that provides a daily dose of what’s going on in the world of technology. Coming soon: our 10 Things That Matter in AI Right...

1 week ago
438 views
The Download: murky AI surveillance laws, and the White House cracks down on defiant labs

The Download: murky AI surveillance laws, and the White House cracks down on defiant labs

This is today’s edition of The Download, our weekday newsletter that provides a daily dose of what’s going on in the world of technology. Is the Pentagon allowed to surveil Americans with ...

1 week ago
603 views
The usability imperative for securing digital asset devices

The usability imperative for securing digital asset devices

When Tony Fadell started working on the iPod, usability often trumped security. The result was an iterative process. Every time someone would find a security weakness or a way to hack the device, the ...

1 week ago
745 views
The Download: AI’s role in the Iran war, and an escalating legal fight

The Download: AI’s role in the Iran war, and an escalating legal fight

This is today’s edition of The Download, our weekday newsletter that provides a daily dose of what’s going on in the world of technology. How AI is turning the Iran conflict into thea...

1 week ago
427 views

Loading...

Popular Articles

  • 1
    Under the hood: Security architecture of GitHub Agentic Workflows
    966 views
  • 2
    This startup claims it can stop lightning and prevent catastrophic wildfires
    964 views
  • 3
    How I tried to make Japan's recycling system less confusing with Amazon Bedrock
    958 views
  • 4
    The usability imperative for securing digital asset devices
    953 views
  • 5
    Under the hood: Security architecture of GitHub Agentic Workflows
    947 views
  • 6
    ALL QUESTIONS RELATED TO THREAD
    928 views
  • 7
    The Download: an AI agent’s hit piece, and preventing lightning
    910 views
  • 8
    Bridging the operational AI gap
    877 views
  • 9
    60 million Copilot code reviews and counting
    871 views
  • 10
    The usability imperative for securing digital asset devices
    870 views

Latest Articles

  • #11 Known is a drop! Method overriding in JAVA -part 1
    #11 Known is a drop! Method overriding in JAVA -part 1
    5 days ago
  • How I tried to make Japan's recycling system less confusing with Amazon Bedrock
    How I tried to make Japan's recycling system less confusing with Amazon Bedrock
    5 days ago
  • MPO-12 vs MPO-16: Which Connector Is Better for 400G and 800G Parallel Optics?
    MPO-12 vs MPO-16: Which Connector Is Better for 400G and 800G Parallel Optics?
    5 days ago
  • The Download: Pokémon Go to train world models, and the US-China race to find aliens
    The Download: Pokémon Go to train world models, and the US-China race to find aliens
    6 days ago
  • Cellular Bonding and the Quiet Shift in Live Transmission
    Cellular Bonding and the Quiet Shift in Live Transmission
    6 days ago

Plusclub

Plusclub delivers timely, accurate, and comprehensive news coverage for readers worldwide.

Quick Links

  • Home
  • About Us
  • Contact Us
  • Sitemap

Categories

  • Technology
  • Finance
  • Sports
  • Entertainment
  • Lifestyle

Policies

  • Privacy Policy
  • Terms of Service

© 2026 Plusclub. All rights reserved.

Home Categories Search